Loading...

Sistema Web Propiedad Intelectual

Portafolio

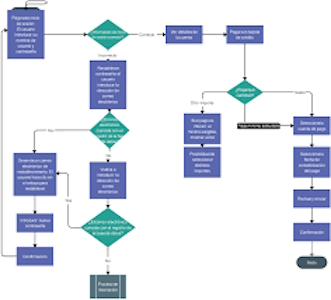
Registro Actividades en el Desarrollo Web para Solicitudes de Propiedad Intelectual

OTRI

Oficina de Transferencia de Resultados de Investigación

Oficina para legalizar documentos de Propiedad Intelectual

Business law deals with the creation of new businesses and the issues that arise as existing.

Family law attorneys help their clients file for separation or divorce, alimony or child custody.

Civil litigation is the process in which civil matters are resolved in a court of law.

Portafolio

Spring 1

Analisis Introductorio

Spring 2

Detalles Técnicos

06

Springs

in Their Fields

If you or your business is facing a legal challenge, contact us today to arrange a free initial consultation with an attorney.

Read more

Free Consultation